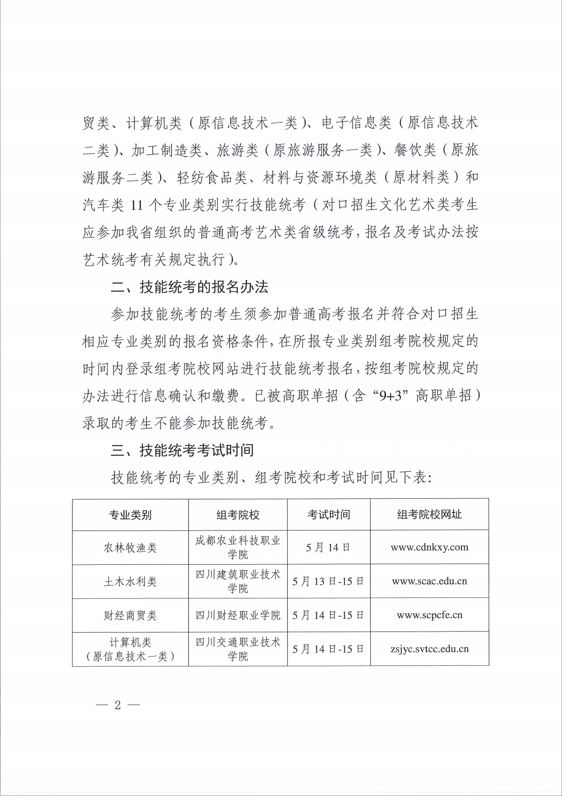
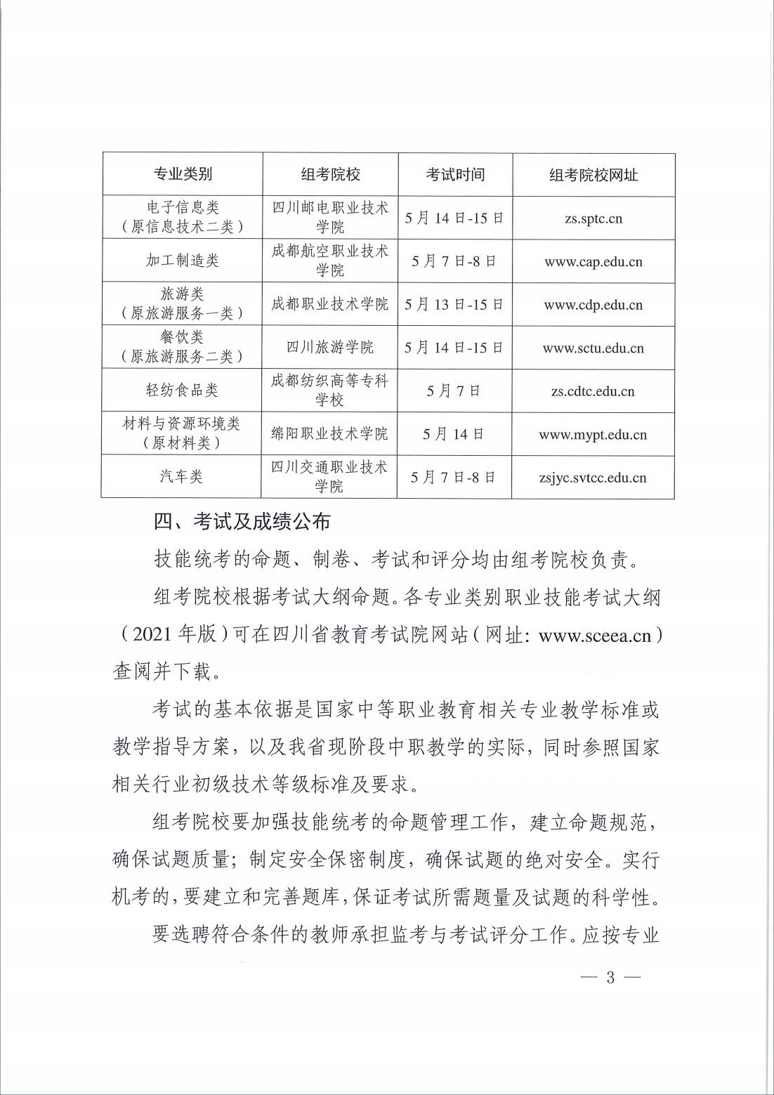
关于做好四川省2022年普通高校对口招生职业技能统考工作的通知
更新时间:2026-05-06 11:25:43 发布时间:2022-05-11 13:44:21
【#高考# 导语】考网从四川省教育考试院了解到,关于做好四川省2022年普通高校对口招生职业技能统考工作的通知已发布,详细内容如下:












【#高考# 导语】考网从四川省教育考试院了解到,关于做好四川省2022年普通高校对口招生职业技能统考工作的通知已发布,详细内容如下:









1.本网信息仅供参考,为降低投资风险,建议您在学习投资前多做考察咨询、多对比分析。具体信息请以该品牌官方信息为准。
2.本网信息来源于网络,本网对此不承担任何相关连带责任。
3.本网对任何包含、经由、链接、下载;或从任何与本网站有关服务所获得的资讯、内容或广告,不声明或保证其内容的正确性、真实性或可靠性;并且对于您通过我方平台广告、资讯或要约而展示、购买或取得的任何产品、资讯或资料,本网站亦不负品质保证的责任。您与此接受并承认信赖任何信息所产生之风险应自行承担,本网对任何使用或提供本网站信息的商业活动及其风险不承担任何责任。
4.关于网站极限词失效协议:本网站全力支持关于《中华人民共和国广告法》实施的“极限化违禁词”相关规定,且已竭力规避使用“违禁词”。故即日起凡本网站任意页面含有极限化“违禁词”介绍的文字或图片,一律非本网站主观意愿并即刻失效,不可用于客户任何行为的参考依据。凡访客访问本网站,均表示认同此条约!感谢配合!
5.本网所有信息均来源于网络,如您发现页面有任何违法或侵权信息,欢迎向本网举报并提供有效线索,我们将认真核查、及时处理。沟通热线:13309699841