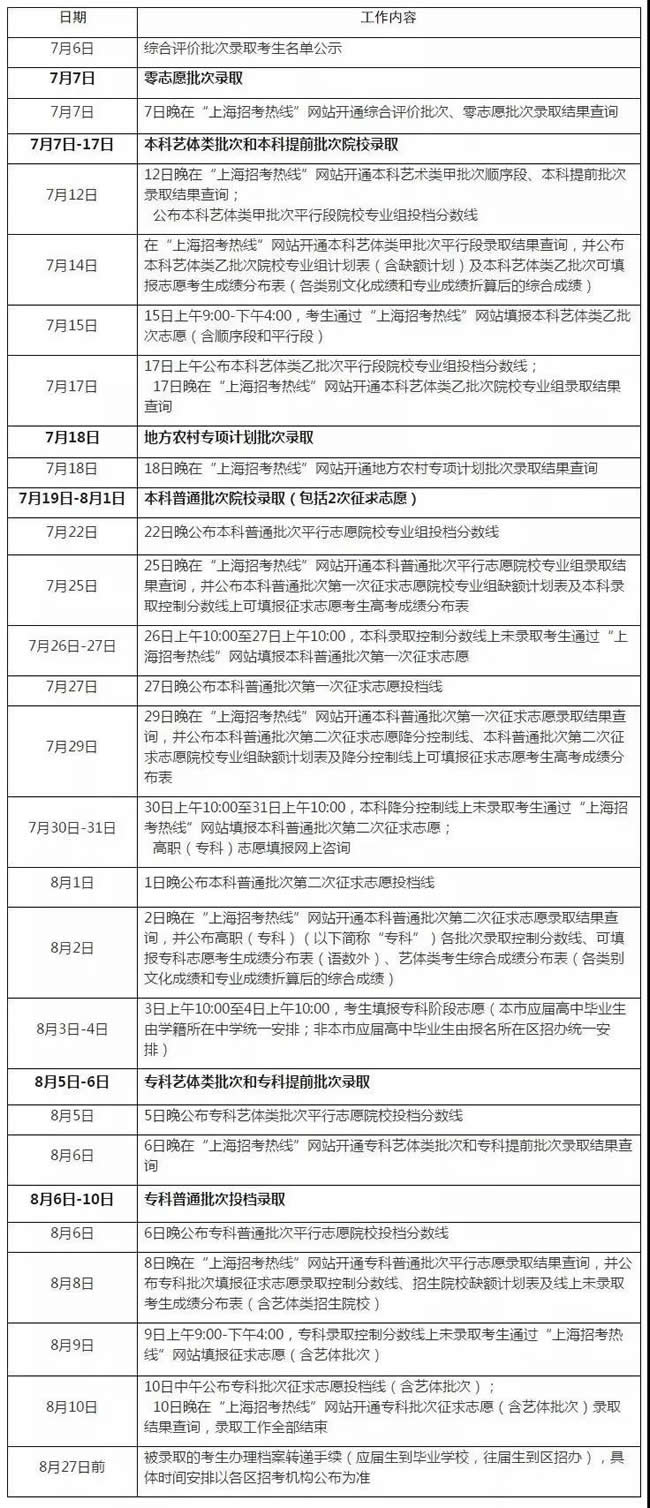
2021年上海高考招生录取时间及流程
【导语】高考频道从上海市教育考试院了解到,2021年上海高考招生录取时间及流程已公布,具体如下:

7月4日傍晚,2021届上海考生的本科志愿填报鸣金收兵。全市近5万名考生中,4万多人具备本科志愿填报资格,其中包括数千名文化成绩未达本科线(400分)但符合艺体类报考资格的考生。一如往年,除了数百名考生基于各种原因选择放弃,绝大部分考生都认真填报了相应批次志愿。志愿填报结束之后,考生们期待早日拿到录取通知书,不过招生有流程,完成需时日,预计最晚拿到本科录取通知书的要到下月此时,请考生们耐心等待。
很多考生和家长可能还不甚了解高考招生录取的流程。本文略作介绍,期望有助于平复考生和家长们等待时刻的焦急心情。
根据教育部要求,全国36所强基计划招生院校在7月5日公布强基录取结果。强基录取顺序优先于任何一个招生批次,凡被强基计划录取的考生,不再拥有后续其他本科录取机会。强基录取者应当断去其他念想,即使后续可能存在更令自己满意的去向。相关考生拿到录取通知书后,需要好好思考怎样将自己的大学学习与将来服务国家重大战略以及紧缺基础学科发展相结合。
综合评价批次7月6日依据考生综合成绩完成录取。招生各校先要在拟录名单中去除强基计划录取考生,然后按各专业组招生计划从原本要被退档的考生中依次递补相应人数,并依据考生志愿排定专业后向社会公布。按规定,综合评价批次录取考生需要在教育部阳光高考信息公开平台等载体进行公示,公示无异议者方能最终获得综评各校发出的录取通知书。
在此期间,港澳自费生招生院校也在紧锣密鼓完成招生。凡被香港高校(香港中文大学和香港城市大学除外)录取的考生,将被自然终止综合评价批次之后的计划内录取资格;已被强基计划或综合评价批次录取者,需要决断究竟选择哪一个录取结果。凡被澳门高校录取的考生,后续计划内招生录取流程不断,等到开学前可以在双方录取通知书之间选择一方就学。
零志愿录取是许多考生的梦想,但幸运儿只会是50多位高分考生。鉴于招生院校少,这一批次从投档到录取或许只需半天时间,7月7日晚间零志愿录取结果连带此前已经产生的综合评价批次录取结果一并公布。
7月7日还要同时开展本科艺体类甲批次顺序段和本科提前批一志愿投档。这两类招生最为复杂,不同院校设置的条件不同,需要花费数日细细完成录取。艺体类甲批次顺序段的录取结果在7月12日公布,那一时段还要公布艺体类甲批次平行段的投档结果。填报过艺体类甲批次顺序段和平行段志愿的考生要高度重视这两项公布,要么可以从中获悉是否被甲顺录取,要么可以从中获悉被甲平投档到了哪所院校。再过两天,到了7月14日,甲平录取结果也会揭晓,绝大部分艺体生就此大学梦圆。没有被甲批次录取的艺体生不要气馁,无论是否获得乙批次顺序段招生院校校考合格证,都要仔细浏览专业目录中乙顺招生信息,具备资格者不要错过7月15日的艺体类乙批次志愿填报。倘若甲平中有个别高校招生不足,一般也会在乙批次平行段开展征求志愿招生。艺体类乙顺、乙平的录取结果在7月17日公布。在艺体类如火如荼开展招生的时段,本科提前批将有条不紊地按照一、二、三、四志愿顺序逐一完成“投档——录取”,最终结果至迟于7月18日公布。
7月18日要先后启动地方农村专项计划批次和特殊类型的招生。2021年具有本市农村户籍的考生人数锐减,但招生院校与计划仍按国家要求保留,因此填足四个志愿的考生有可能获得“超值”的录取结果。特殊类型指高水平艺术团和高水平运动队招生,具备资格的考生若按要求填报志愿,基本都能实现录取。
大部分考生关心的是本科普通批,7月19日该批次启动招生流程。为积极争取各校预留计划,程度地提升考生获得感,上海历来对此批次开展数次模拟投档。模拟投档按照1∶1.05或招生院校期望比例开展,如果招生院校认为2021年的上海生源质量超过预期,或有可能将部分预留计划增加投放给上海。模拟投档结束之后,7月22日按照实到计划数进行1∶1的正式投档,同时对社会公布本科普通批的投档结果。之后进入到招生院校专业录取阶段。每所院校返回录取结果的时候,考试院都会和此前各批次一样逐一进行录取核检,确保各校录取结果无误。本科普通批的录取结果预计7月25日公布。
未被本科普通批录取的考生不代表完全失去本科录取机会。多年来,上海都要针对本科普通批开展两次征求志愿。7月26日至27日,成绩达到本科线的未录取考生可以填报第一次征求志愿,录取结果在7月29日公布;7月30日至31日,成绩达到本科降分线(7月29日公布)的考生和本科线上所有未录取考生都可以填报第二次征求志愿,录取结果在8月2日公布。这些信息提示高考成绩不够理想、分数距离本科线不太远的考生,如果心中还有本科理想,7月下旬不宜离沪。仔细选择、认真填报,也许征求志愿能够助力自己的理想得到实现。
包括主动放弃征求志愿在内的本科未录取考生,只要语数外合计成绩达到100分,就有专科志愿填报资格。专科志愿也分提前批、艺体类和普通批三大类,少数院校需要提前获得报考资格。专科志愿在8月3日至4日开展填报,未能正常录取的考生还有征求志愿录取机会,8月10日前各批次陆续公布最终录取结果。
专科录取结束之后,仍然会有极少量考生(包括语数外合计100分以下者)处于落榜状态。这些考生不要灰心丧气,随后开展的高职扩招会为你们打开2021年最后一扇大学入学之门。
招录日程



